Skip to content Skip to sidebar Skip to footer

Android When Is Onmeasure Called

OnLayout int int int int Called when this view should assign a size and position to all of its children. Android KTX is a library that is part of Android Jetpack and has a lot of useful Kotlin extensions.


How Can Activity And Its Views Lifecycles Overlap In Android Stack Overflow

OnMeasure Gets Called View Doesnt Change Size Dec 3 2009 I have a View that Ive placed into a ScrollViewThe View paginates textIf the text changes then the height of this view will also change expand or contract depending on whether the new text takes more vertical space or lessFor debugging I draw a rectangle around the view to show its current size.

Android when is onmeasure called. To modify the width and height we override the onMeasure method. These constraints are sent into the MeasureSpec values that are passed into the onMeasure method. OnMeasureint int Called to determine the size requirements for this view and all of its children.

OnMeasure is also supposed to call measure on each of its children as BoardLayout itself is a parent view. Called after a view and all of its children has been inflated from XML. OnMeasure is called when the parent View needs to calculate the layout.

This method will be called. OnMeasure method is used to tell Android how big we want our custom view to be dependent on the layout constraints provided by the parent. — You received this message because you are subscribed to the Google Groups Android Developers group.

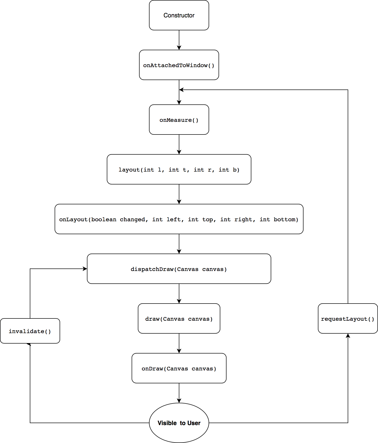
At first onMeasure gets called where Android measures the UI from top to bottom. OnLayoutboolean int int int int Called when this view should. I could override onMeasure and maintain a variable that contains whether the view has been measured or not.

You should be able to identify it very simply using the TreeView tool in the DDMS suite. View 4 Replies Similar Messages. Their children and so on.

For our case it has the ViewdoOnLayout extension with a callback for when a view is laid out and it also ensures that the callback runs even if the View has already been laid out and hasnt requested layout. It looks like onMeasure is called after my activitys onCreate onStart and onResume. Typically onMeasure may be called several times depending on the different children present and their layout parameters.

OnMeasure is not related to the Activity life cycle. But we dont use it. It is called whenever the layout changes requestLayout called or the first time a window is laid out.

Called after a full layout calculation is finished. In eclipse it is called TreeView. It provides canvas as an argument we draw anything.

First it takes the parents container. In onMeasure children get the constraints provided by their parents. By the way there are three MeasureSpec modes.

We are calling the onMeasure method of the superclass so we dont actually need to call setMeasuredDimension since that takes care of that. OnDrawandroidgraphicsCanvas Called when the view should render its content. We use setMeasuredDimension800 300.

As you can see the view is now square. The layout calculation may include multiple onLayoutChildren Recycler State calls due to animations or layout measurement but it will include only one onLayoutCompleted State call. However the purpose with overriding onMeasure was to change the default behaviour and to do that we need to call setMeasuredDimension with our own values.

Then onLayout is called to plot the positions of the Widgets3and finally in onDraw the UI gets rendered. However it would be nice to know if there is a rule that relates onMeasure to the activity lifecycle. You can also run it from the command line from the SDK tools directory.

The best way to do something when onMeasure is called is I think to create your own control extend the ImageView and override onMeasure just call superonMeasure and do whatever else you would like. OnMeasureint int Called to determine the size requirements for this view and all of its children. In Studio click the Android icon and switch to the Hierarchy View perspective.


Creating Custom Views In Android The Android Platform Offers A Large By Mustafa Zukic Rubicon Stories Medium


Android View Lifecycle


Custom View Measure Process The Easiest To Understand Series Of Custom View Principles 2


Measure Layout Draw Repeat Custom Views And Viewgroups


Onmeasure Is Called 1 500 Times Stack Overflow


Fragmentpageradapter Setprimaryitem Called Multiple Times Stack Overflow


Custom View Measure Process The Easiest To Understand Series Of Custom View Principles 2


Deep Understanding Of Android Custom View


Custom View Mastering Onmeasure Custom Views Are Not Just About Ondraw By Lorenzo Quiroli Medium


Custom View S Onmeasure How To Get Width Based On Height Stack Overflow


Android Custom View Level 3 Laptrinhx


Deep Understanding Of Android Custom View


Requestlayout And Onlayout The Difference And Connection Between Ondraw And Drawchild Programmer Sought


How To Create A Custom View In Android App Tudip


Understanding View Lifecycle In Android By Sunil Kumar Sahoo Medium


Android Onmeasure Process Analysis Programmer Sought


Custom Flowlayout For Android Advanced Ui


Custom Views Lifecycle And Handling Onmeasure Blog By Amr Yousef


How Does Forcelayout Work In Android Stack Overflow

Post a Comment for "Android When Is Onmeasure Called"

close